Instance Verification Kit (IVK)
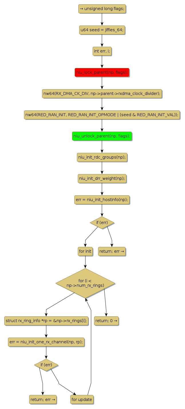
spin lock @ [114853+27+/linux-3.19-rc1/drivers/net/ethernet/sun/niu.c]
Instance Signature: lock
|
The Matching Pair Graph:
|
|
Function Name
|
Control Flow Graph (CFG)
|
Events Flow Graph (EFG)
|
Source Correspondence
|
|
niu_init_rx_channels
|
|
|
[114753+20+/linux-3.19-rc1/drivers/net/ethernet/sun/niu.c]
|